Verkehrswertermittlung für Immobilien in Berlin, Potsdam & Brandenburg
Sachverständige Verkehrswertgutachten nach § 194 BauGB
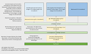
Die Verkehrswertermittlung gemäß §194 Baugesetzbuch (BauGB) führen wir für Sie durch, indem wir eine Innen- und Außenbesichtigung der Immobilie nebst Fotodokumentation vornehmen. Wir beurteilen die augenscheinliche Bausubstanz und führen nichtzerstörende Prüfungen der Bausubstanz, und auf Ihren Wunsch hin auch zerstörende Prüfungen der Bausubstanz durch. Die Bewertung des Grundstücks und der aufstehenden Immobilie erfolgt anhand anerkannter Ermittlungsverfahrens und Ableitung des Verkehrswertes.
Wir geben an und begründen die für die Wertermittlung wesentlichen Einflussfaktoren und führen die Bewertung von Baumängeln, von Bauschäden und des Instandhaltungsstaus durch. Dies ist so umfassend nur möglich, da wir sowohl Sachverständige der Immobilienwertermittlung als auch Sachverständige für Bauschäden sind.
Im Rahmen der Verkehrswertermittlung nach § 194 BauGB wählen wir die gemäß § 8 der Immobilienwertermittlungsverordnung (ImmoWertV) nach der Art des Wertermittlungsobjekts angemessenen Verfahren aus den nachstehend genannten sachverständig aus:
- Vergleichswertverfahren einschließlich des Verfahrens zur Bodenwertermittlung nach ImmoWertV, Bodenwertrichtlinie (BRW-RL) und Vergleichswertrichtlinie (VW-RL)
- Ertragswertverfahren nach ImmoWertV und Ertragswertrichtlinie (EW-RL)
- Sachwertverfahren nach ImmoWertV und Sachwertrichtlinie (SW-RL)
Verfahren der Verkehrswertermittlung nach § 194 BauGB - erfahren Sie mehr
- Vergleichswertverfahren [PDF]
- Ertragswertverfahren [PDF]
- Sachwertverfahren [PDF]
In § 194 BauGB heißt es:
„Der Verkehrswert (Marktwert) wird durch den Preis bestimmt, der in dem Zeitpunkt, auf den sich die Ermittlung bezieht, im gewöhnlichen Geschäftsverkehr nach den rechtlichen Gegebenheiten und tatsächlichen Eigenschaften, der sonstigen Beschaffenheit und der Lage des Grundstücks oder des sonstigen Gegenstands der Wertermittlung ohne Rücksicht auf ungewöhnliche oder persönliche Verhältnisse zu erzielen wäre.“
Insbesondere bei der preislichen Bewertung einer gebrauchten Immobilie vor einem An- oder Verkauf, bei der Ermittlung des Beleihungswerts zur Finanzierung einer Immobilie, steuerlichen Beweggründen oder Vermögensteilungen ist eine Verkehrswertermittlung nach § 194 BauGB von Banken, Versicherungen oder Finanzämtern gefordert oder deren Erstellung ist zumindest dringend anzuraten. Nur durch derartige detaillierte sachverständige Ermittlungen treten alle positiven und negativen Parameter der Immobilie zum Vorschein.
Im Falle der Erbschaft oder bei der Schenkung einer Immobilie ist es sinnvoll, den Nachweis des niedrigen gemeinen Werts zu erbringen, wenn die Freibeträge nach § 16 Erbschaftsteuer- und Schenkungsteuergesetz (ErbStG) überschritten werden.
Überprüfen Sie Ihr Wertgutachten
Checkliste zur Qualitätsprüfung von Wertermittlungsgutachten